Lompat ke konten

DI LPH ALRAHMAN

Lembaga Pemeriksa HalalĀ  profesional dan terpercaya dalam proses sertifikasi halal

Lembaga Pemeriksa Halal (LPH) ALRAHMAN telah terakreditasi oleh Badan Penyelenggara Jaminan Produk Halal (BPJPH) sebagai LPH dan berkomitmen mendukung klien dalam memastikan pemenuhan standar halal sesuai regulasi yang berlaku. Didukung oleh tenaga ahli profesional, pemanfaatan teknologi modern, serta nilai integritas yang tinggi, LPH ALRAHMAN menyediakan layanan pemeriksaan halal yang inovatif dan komprehensif untuk memastikan kepatuhan produk terhadap standar halal yang ditetapkan oleh pemerintah.

FAQ Sertifikat Halal

Kenapa Harus LPH Alrahman ?

Profesional

Pemeriksaan objektif oleh auditor yang kompeten

Proses Terstruktur

Alur pemeriksaan yang jelas, terdokumentasi, dan konsisten.

Berbasis Industri

Disesuaikan untuk industri pangan, minuman, dan pengolahan daging.

Terpercaya

Dilaksanakan sesuai regulasi dan prosedur yang berlaku.

Sertifikasi halal itu bukan hanya soal agama saja, karena kini halal telah berkembang secara lebih luas menjadi suatu standar bagi produk yang diterapkan oleh siapa saja di dunia, tidak hanya oleh umat muslim, tapi juga bagi siapapun

Ahmad Haikal Hasan
Kepala BPJPH

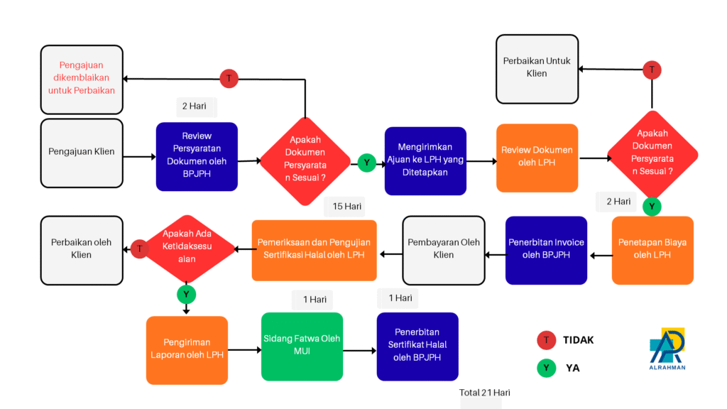
ALUR SERTIFIKASI HALAL

3(2)

Ini Alasannya

  • Layanan Cepat dan Terpercaya
  • Tim Profesional dan Berpengalaman

Fasilitas Didapat

  • Pemeriksaan Produk dan Jasa
  • Solusi Ketidaksesuaian (Jika Ada)
4(1)

Unggulan Kami

1. Prioritas layanan untuk Pelaku Usaha Mikro dan Kecil (UMK), dengan proses yang lebih efisien dan terjangkau bagi segmen ini.
2. Respon lebih cepat dan proses pemeriksaan yang lebih singkat di tingkat DKI JAKARTA
3. Kualitas Terjamin Pemeriksaan dilakukan oleh Auditor Halal tersertifikasi sesuai standar BPJPH, menjamin keabsahan dan akuntabilitas laporan.
4. Dukungan Akses Berkontribusi dalam mempercepat sertifikasi halal nasional, terutama untuk UMK yang baru memulai, dengan membuka akses layanan di DKI
5. Fleksibilitas Uji bekerja sama dengan laboratorium yang sudah terakreditasi